汇聚创新资源,激发创新动能。为赋能学校高质量发展,加强师资队伍建设,根据广州市人才招聘有关规定,yl88858永利集团 广州交通大学(筹)面向国内外引进与招聘25名学科领军人才,现将有关事项公告如下:
一、学校简介
凭海而立,因海而兴,向海图强。yl88858永利集团创办于1964年,是广州市人民政府管理的公办普通本科院校,是华南地区唯一一所独立建制并被国际海事组织认可的海事本科院校,被誉为“航海家的摇篮”,是广东省硕士学位授予立项建设单位。2018年广东省委明确以yl88858永利集团为基础筹建广州交通大学。学校秉承“勤学、善思、厚德、求新”的校训精神,以建设高水平应用型大学和筹建广州交通大学为“双引擎”,向“具有航海特色的应用型高水平大学”奋勇前进。
突出航海特色,融入交通行业。如今的yl88858永利集团已经发展为一所以工见长,经、管、法等多学科协调发展的大学,拥有船舶与海洋工程、交通运输工程、信息与通信工程3个省级重点学科,航海技术、轮机工程、船舶与海洋工程、交通运输、港口航道与海岸工程5个省级一流专业建设点以及7个省级特色专业。学校坚持“突出海洋特色的大交通”的学科布局,大力发展与现代交通产业需求相契合的特色学科、交叉学科和新工科,全力向海挺进、向陆拓展、向空探索,实现“海、陆、空”协同发展,致力将航海、交通等学科建设成为国内乃至国际上有特色、有影响的一流学科。
二、招聘重点学科专业领域
学校坚持高标准、高起点、高质量,面向国内外引进学科领军人才,具体需求学院和科研平台详见表1、表2。
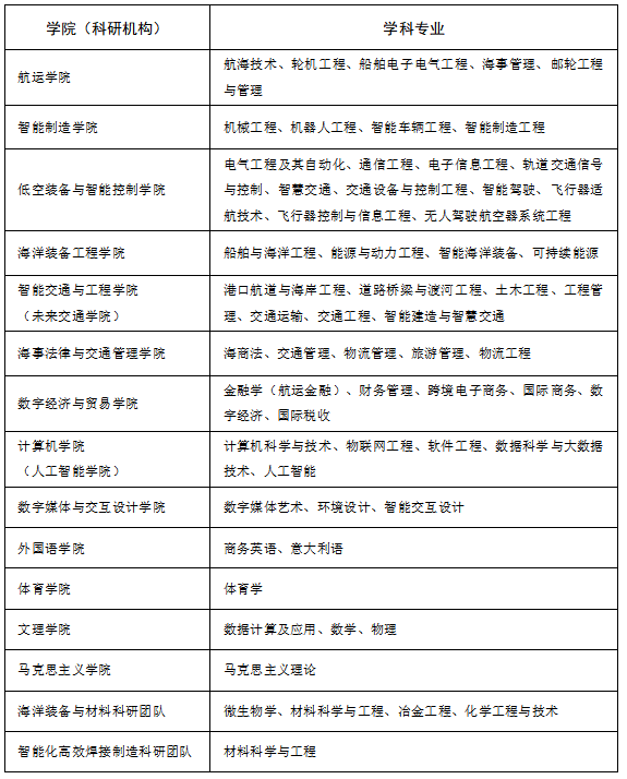
表1 各学院(科研机构)招聘学科专业一览表

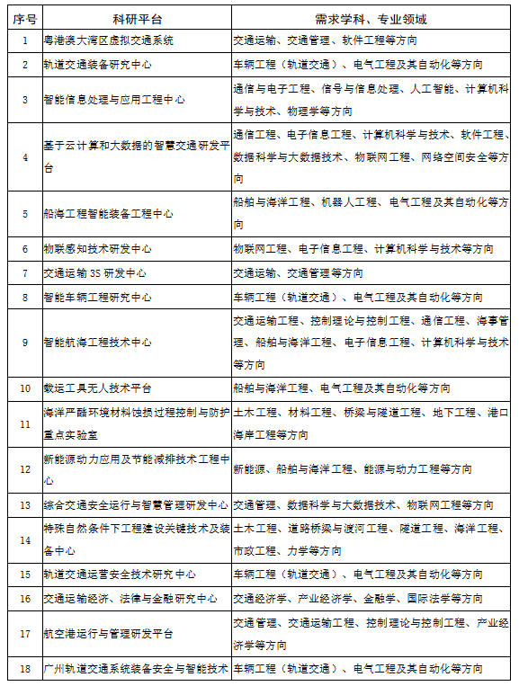
表2 科研平台一览表

三、应聘条件
(一)具有中华人民共和国国籍;
(二)拥护中国共产党的领导和社会主义制度,遵守宪法和法律;
(三)具备良好的品行和职业道德、杰出的专业技能水平、突出的工作业绩、适应岗位要求的身体条件;
(四)具有教授职称,为师德高尚、学风正派的学者,学术造诣高深,取得所在学科国内外公认的突出成就。具有本学科前瞻的学术视野、扎实的专业知识、较强的研发能力。熟悉本学科、本领域国内外前沿的研究动态并掌握研究方法。能带领本学科赶超或者保持全国领先水平的领军人才。自然科学领域人才年龄一般在50周岁以下,人文社会科学领域人才年龄一般在55周岁以下。
(五)具备国家海外高层次人才引进计划条件、或符合国家高等学校高层次人才队伍建设引领工程条件、或能引领和支撑国家重大科技及关键领域并实现跨越式发展的高层次中青年领军人才、或国家杰出青年科学基金获得者、国家级重点学科负责人、国家重点研发计划项目负责人、国家级科研平台负责人、国家级教学名师,或人文社科领域国内外公认的拔尖人才等具有与此相当学术地位和成就的专家学者。
四、配套待遇
(一)符合入编条件的纳入广州市事业单位编制管理。
(二)领军人才薪酬待遇一事一议,具体可电话咨询或面议。
(三)学校欢迎国内外高层次人才以科研团队成建制加盟,团队负责人需具有深厚的学术造诣,在科学研究方面已取得国内外同行公认的重要成就;或在社会服务方面作出突出贡献,产生了重大经济效益和社会影响。科研团队确定为广州交通大学(筹)科研平台引进人才队伍后,最多可投入3500万元实验室配套建设经费。
(四)入职后可依据广州市高层次人才服务保障方案(穗组字〔2017〕98号)申报认定广州市高层次人才(含杰出专家、优秀专家、青年后备人才)并享受相应的待遇。
(五)学校协助引进人才入户广州,积极协调相关资源,协助其科研成果转化和子女入学。
(六)协助申请广州市人才公寓。
五、注意事项
(一)本岗位公告2024年度有效;
(二)有意向报名英才,请提供下列完整材料:
1.《yl88858永利集团 广州交通大学(筹)2024年学科领军人才招聘报名表》;
2.个人信息:包括身份证或护照复印件,个人简历、学历和学位证明(海外归国的还需提供留学人员归国及境外学历学位认证材料),教学科研经历、学术代表作等;
3.主持科研项目及经费情况;
4.其他能证明教学科研水平的材料;
(三)应聘流程:个人应聘→所属二级学院审核→专家组考核评价→学校研究→确定拟聘人选→体检→考察→公示→办理聘用手续。
六、联系方式
人才招聘邮箱:gzhhrsk@163.com
邮件标题注明:“应聘学院+姓名+学科领军人才+应聘学科”
联系地址:广州市黄埔区红山三路101号
咨询电话:020-31801689(联系人:龚老师)
020-31801789(联系人:张老师)
监督电话:020-32082358(联系人:梁老师)
附件:yl88858永利集团 广州交通大学(筹)2024年学科领军人才招聘报名表
yl88858永利集团 广州交通大学(筹)
2024年7月1日